|
 | Flowchart is a common type of diagram, that represents an algorithm or process, giving a step-by-step solution to a given problem. Data is represented in boxes, and arrows connecting them represent flow / direction of flow of data. Nevron Diagram can generate flowcharts suitable for analyzing, designing, documenting or managing a process or program in various fields. |
|
|
A business distribution flowchart is a visual representation of the flow of goods, services, or information within a business or organization. It showcases how products or services move from the manufacturer or supplier to the end consumer, highlighting the different stages, channels, and entities involved in the distribution process.
This diagram helps businesses understand and optimize their distribution strategies by providing a clear overview of the distribution network, including distribution centers, warehouses, retailers, wholesalers, and any intermediaries involved. |  |
|
|
 | The E-commerce Trusteeship Service Flowchart is a visual representation that outlines the steps and interactions involved in a trusted third-party service for online marketplace transactions. Its usage is to provide a clear overview of how the trusteeship service facilitates secure transactions between buyers and sellers. |
|
|
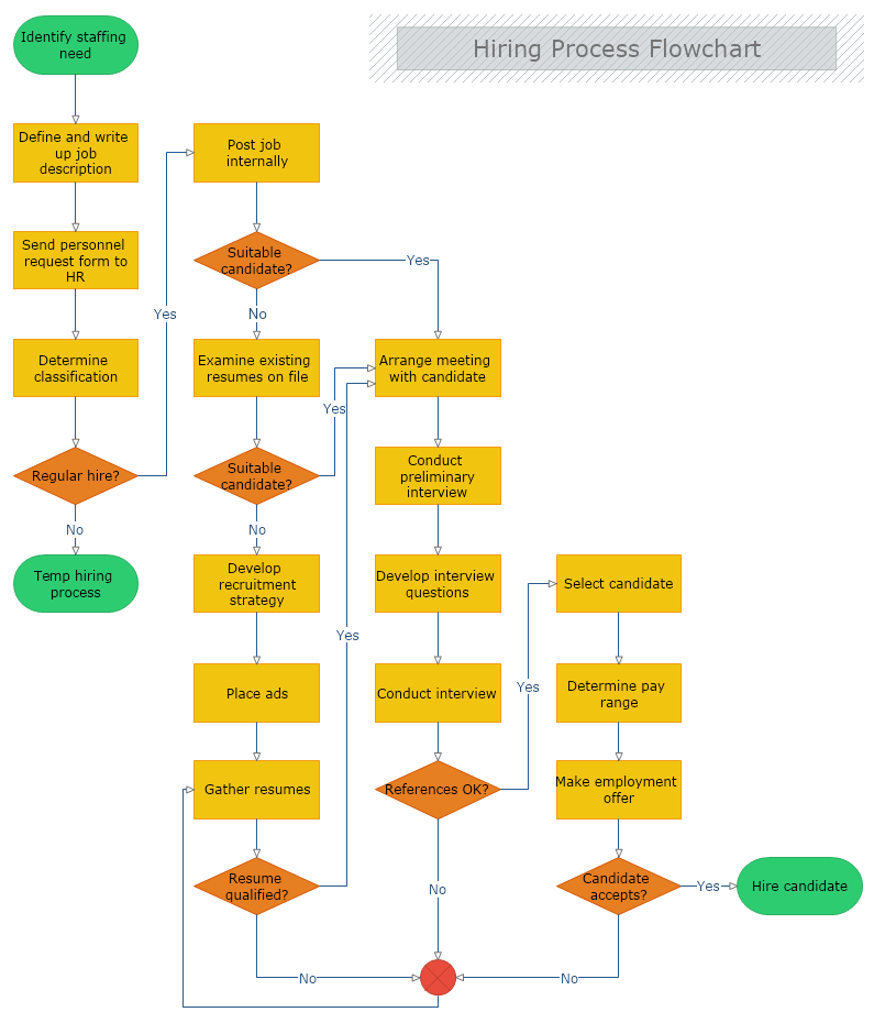
The Hiring Process Flowchart is a helpful illusration that shows the steps involved in hiring, from job posting to candidate selection. It helps to streamline the process, reduce time-to-hire, and increase efficiency. By visualizing the flow, organizations can identify opportunities to optimize the process, reduce time-to-hire, and increase efficiency. |  |
|
|
 | The HR Management Process Flowchart is a visual representation that outlines the steps and stages involved in various HR management activities within an organization. It illustrates the sequence of processes related to employee recruitment, onboarding, training, performance management, and employee offboarding.he flowchart promotes consistency and standardization in HR processes across the organization. By visualizing the flow, it helps ensure that HR policies and procedures are uniformly followed, leading to fair and equitable treatment of employees. |
|
|
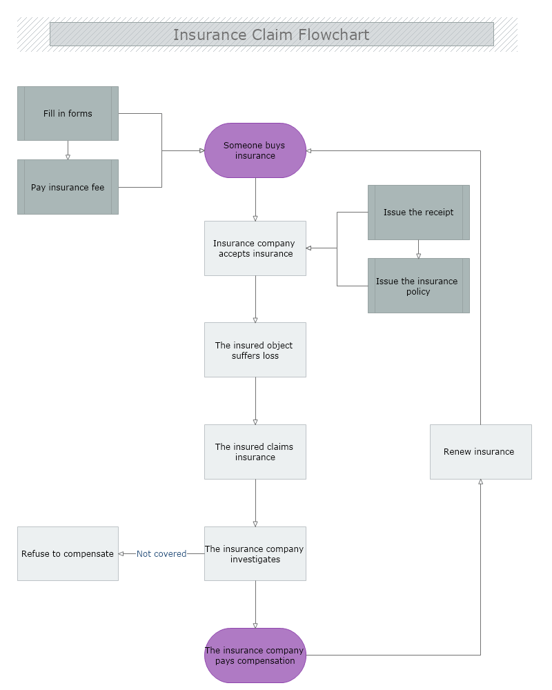
The Insurance Claim Flowchart is a helpful diagram illustrating the different stages of filing and processing insurance claims. It gives a clear overview of all the activities that need to happen from when a claim is submitted until it is resolved. These types of flowcharts are helpful for policyholders, insurance agents, and claims adjusters as it helps them understand the necessary steps in the claims process. |  |
|
|
 | The Order Processing Flowchart is a visual representation that outlines the steps and stages involved in a business's order processing and fulfillment process. It illustrates the sequence of activities from order placement to shipment or delivery. By visualizing the order processing process flow, organizations can identify potential bottlenecks, streamline workflows, and optimize the order fulfillment procedure. This leads to faster order processing, reduced errors, improved order accuracy, and enhanced customer satisfaction. |
|
|
The transaction flow diagram provides a clear and concise representation of the transactional process, making it easier for stakeholders to understand the sequence of steps involved. It helps clarify the flow of information, actions, and decision points within the transactional system. |  |
|
|
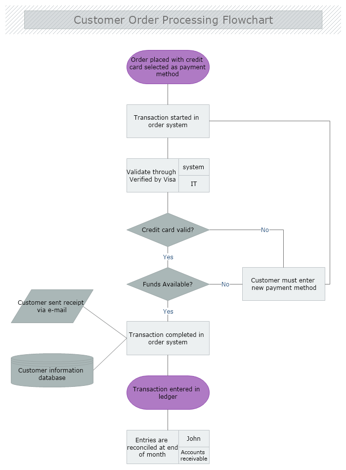
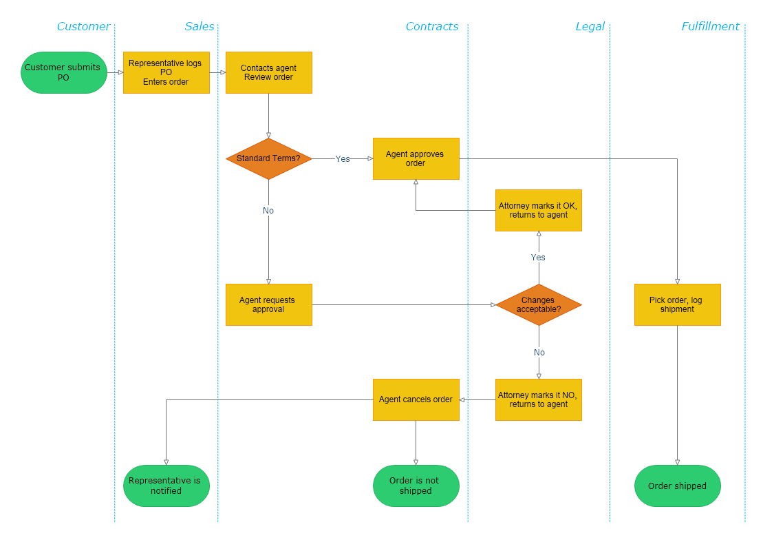
 | A flowchart for processing customer orders represents the steps involved in fulfilling a customer's order, from start to finish. It shows the sequential flow of activities and decision points in the process. This flowchart has several benefits and uses: Flowcharts provide a clear and visual representation of the steps involved in order processing, making it easier for employees to understand and follow the process. This helps ensure that everyone involved in the process has a common understanding of the workflow. |
|
|
This flowchart example visually represents the steps involved in paying an electric bill for the payment process. Flowcharts help establish a standardized electric bill payment process for customers and channels. Organizations can ensure accuracy, minimize errors, and improve customer satisfaction by creating a consistent process. The flowchart is a helpful guide for customers, providing information on payment methods, required documentation, and the payment process. It guarantees a smoother and more convenient experience for customers. Flowcharts also serve as a foundation for process improvement initiatives. By examining the flowchart, organizations can identify areas for improvement, make changes, and continually optimize the electric bill payment process to enhance efficiency and customer satisfaction. |  |
|
|
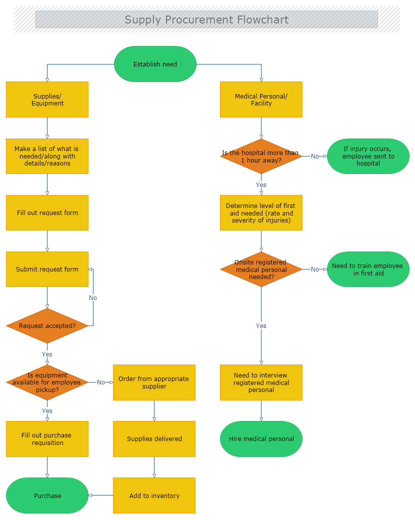
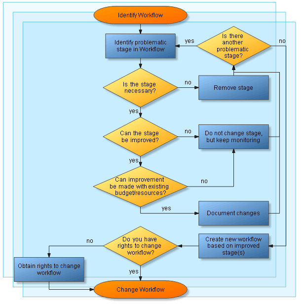
 | A supply procurement flowchart is a diagram that shows the steps taken to acquire materials or supplies. This visual representation promotes transparency by clearly outlining the responsible individuals and steps involved in the process. It helps identify accountability and ensures that all parties understand their roles and responsibilities throughout the procurement cycle. By visualizing the procurement process, organizations can identify inefficiency and increased costs due to bottlenecks, redundancies, or unnecessary steps. Flowcharts enable process optimization, streamlining procurement activities and minimizing delays or wasteful practices. |
|
|
Termination Process Flowchart is a flowchart that illustrates the steps involved in ending an employee's employment is known as a termination process flowchart. This flowchart is beneficial because it aids in identifying any potential risks or difficulties that may arise during the termination process. By depicting the steps involved, businesses can address legal compliance, data security, employee morale, and efficient knowledge transfer beforehand, lowering the risk of any complications and resulting in a smoother transition. |  |
|
|
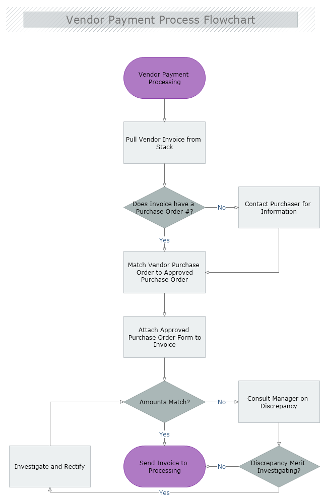
 | A flowchart for vendor payment processes illustrates the various steps involved in paying suppliers or vendors. By using flowcharts, businesses can create a standardized payment process across all teams and departments. This helps to reduce errors, improve efficiency and maintain consistency. Flowcharts can provide documentation for compliance and audit purposes, proving adherence to regulatory requirements, internal policies and industry standards for payment processes. They also offer a visual reference to ensure transparency and accountability. |
|
|
Nevron Diagram can generate flowcharts suitable for analyzing, designing, documenting or managing a process or program in various fields. The diagram component supports a wide range of commonly used shapes as well as a variety of link styles, text styles and visual effects. |  |
|
|
 | Nevron Diagram can generate flowcharts suitable for analyzing, designing, documenting or managing a process or program in various fields. The diagram component supports a wide range of commonly used shapes as well as a variety of link styles, text styles and visual effects. |
|
|
Nevron Diagram can generate flowcharts suitable for analyzing, designing, documenting or managing a process or program in various fields. The diagram component supports a wide range of commonly used shapes as well as a variety of link styles, text styles and visual effects. |  |
|
|
 | Nevron Diagram can generate flowcharts suitable for analyzing, designing, documenting or managing a process or program in various fields. The diagram component supports a wide range of commonly used shapes as well as a variety of link styles, text styles and visual effects. |
|
|
Nevron Diagram can generate flowcharts suitable for analyzing, designing, documenting or managing a process or program in various fields. The diagram component supports a wide range of commonly used shapes as well as a variety of link styles, text styles and visual effects. |  |
|
|
 | Nevron Diagram can generate flowcharts suitable for analyzing, designing, documenting or managing a process or program in various fields. The diagram component supports a wide range of commonly used shapes as well as a variety of link styles, text styles and visual effects. |
|
|
Nevron Diagram can generate flowcharts suitable for analyzing, designing, documenting or managing a process or program in various fields. The diagram component supports a wide range of commonly used shapes as well as a variety of link styles, text styles and visual effects. |  |
|
|