Advanced Diagram and Flowchart Control for .NET

Create interactive flowcharts, org charts, mind maps, UML, BPMN diagrams, and many others. Compatible with Microsoft Visio.

Network Diagram
Family Tree
Evacuation Plan
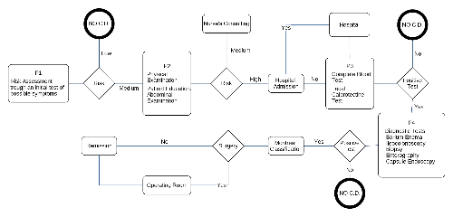
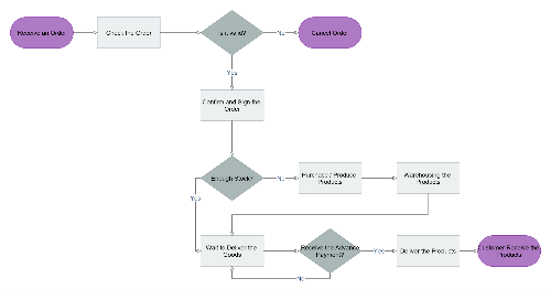
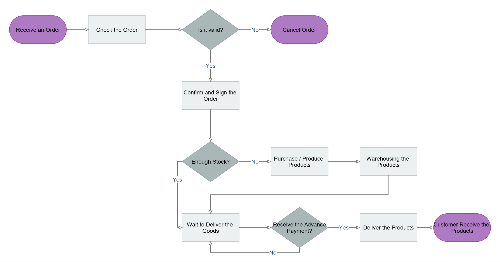
Flowchart
Org Chart
BPMN
SWOTAnalisys
Cross Functional Chart
Flyer

NOV Diagram for .NET - Overview

NOV Diagram for .NET is the industry-leading diagramming framework, empowering developers to embed Microsoft Visio–like functionality into their applications. It offers a comprehensive library of fully managed .NET controls designed for seamless integration across Blazor, WinForms, WPF, and macOS, delivering unmatched performance, flexibility, and feature richness.

With NOV Diagram for .NET, developers can rapidly create highly interactive and visually impressive diagrams directly within Visual Studio, using a consistent API across all supported platforms. This makes NOV Diagram for .NET the ideal solution for a wide range of applications, organized into the following main categories:

  • Business Diagramming – Create flowcharts, organizational charts, network diagrams, BPMN diagrams, and other business visuals.
  • Software Diagramming – Design UML diagrams, ERM diagrams, software architecture maps, UI wireframes, and related technical diagrams.
  • HMI Diagramming – Build industrial, process control, and automation visualizations for human-machine interfaces.
  • Scientific Diagramming – Visualize scientific, engineering, and electrical systems through circuit diagrams, experiment flows, and technical schematics.
  • Specialized and Custom Solutions – Develop domain-specific or fully custom diagramming applications tailored to unique requirements.

NOV Diagram for .NET includes a comprehensive set of features such as:

  • Microsoft Visio Compatibility - Similar to Visio features, user interface, and functionality. Import and export to Microsoft Visio file formats (drawings and stencils).
  • Multiple Pages and Presentation Mode - Supports multiple pages, and presentation mode for slide shows with bookmarks.
  • Advanced Interactivity - Easy diagram editing with drag-and-drop shape creation, interactive shape linking, auto-connect, scrolling, zooming, etc.
  • Smart Shapes - Shape geometry can be specified through expressions to provide intelligent, formula-driven resizing behavior.
  • Routable Connectors – Connectors automatically route to avoid crossing shapes, minimize bends, and display hops (line-jumps) at intersections.
  • Superior Rich-Text Support – professional text editing inside shapes with support for character and paragraph formatting, tables, bullets, images, copy-paste, spell-checking, and more.
  • Advanced Graph and Tree Layouts – Automatically arrange large diagrams and data-imported diagrams.
  • Image Export - Export to popular raster and vector image formats — PNG, JPEG, BMP, SVG, EMF, PDF, AUTOCAD and more.
  • Printing – Full printing support with built-in print preview and flexible paging options.
  • Data Import - Import from popular formats — GEDCOM (family diagrams), MERMAID (generic diagrams), ESRI (maps), etc.
  • Predefined Shapes – 500+ libraries of built-in shapes and symbols for flowcharts, org charts, BPMN, UML, network diagrams, mind maps, and many others.
  • NOV Widgets Embedding – Insert any NOV widget (chart, gauge, barcode, grid, UI control, etc.) within diagram shapes.
see more in Features section.

NOV Diagram for .NET can be purchased as part of the Nevron Open Vision for .NET suite or separately as a stand-alone product.