|
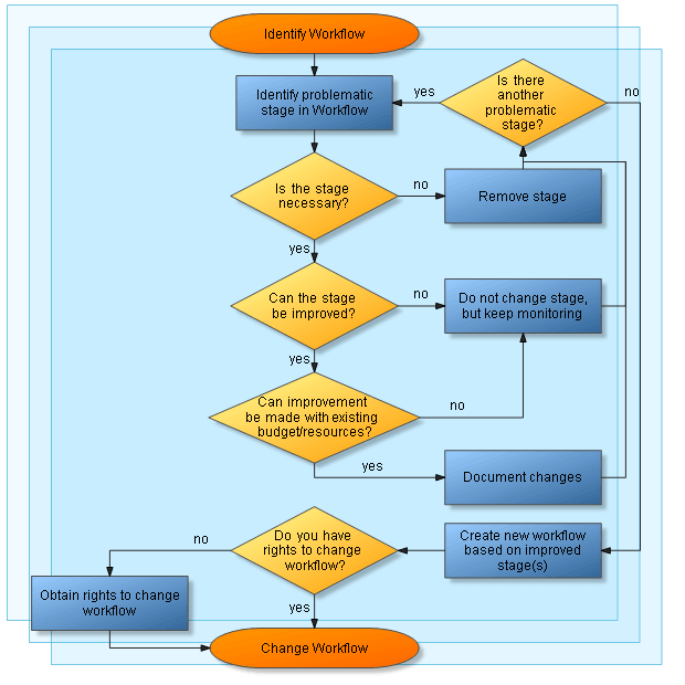
 | Flow Charting Shapes are used for the creation of Flowcharts, Swimlanes, Workflow, Process Flow, BPMN Diagrams etc. Nevron Diagram for .NET implements a myriad of predefined shapes, which can come handy in many types of diagrams. The predefined shapes are consistently created with the help of shape factories. |
|
|
Flow Charting Shapes are used for the creation of Flowcharts, Swimlanes, Workflow, Process Flow, BPMN Diagrams etc. Nevron Diagram for .NET implements a myriad of predefined shapes, which can come handy in many types of diagrams. The predefined shapes are consistently created with the help of shape factories. |  |
|
|
 | Flow Charting Shapes are used for the creation of Flowcharts, Swimlanes, Workflow, Process Flow, BPMN Diagrams etc. Nevron Diagram for .NET implements a myriad of predefined shapes, which can come handy in many types of diagrams. The predefined shapes are consistently created with the help of shape factories. |
|
|
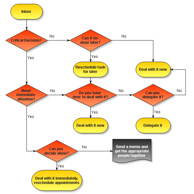
Flow Charting Shapes are used for the creation of Flowcharts, Swimlanes, Workflow, Process Flow, BPMN Diagrams etc. Nevron Diagram for .NET implements a myriad of predefined shapes, which can come handy in many types of diagrams. The predefined shapes are consistently created with the help of shape factories. |  |
|
|